
登录新浪财经APP 搜索【信披】查看更多考评等级专业在线股票配资网
(来源:京城投资财富)

周末:国内首条大容量全固态电池产线建成 电车续航有望从500公里达1000公里以上;消息称美政府考虑允许英伟达向中国出售H200人工智能芯片 讨论仍处初步阶段;罕见!私募仓位再创年内新高;国产GPU巨头摩尔线程来了!年内第一高价股;12名票委已有5人倾向“不降息” 市场为美联储票委“计票”;日本发出“最强烈警告”!高市妄为之“祸”来了:日元和债券本周遭抛售 经济时隔6个季度再次萎缩;狂砸30万亿韩元!SK海力士押注AI内存超级周期:DRAM扩产800%;两大赛道传来利好!我国启动卫星物联网业务商用试验、福建漳州核电2号机组首次并网成功;火了!国产AI应用蚂蚁“灵光”4天下载量破100万 已紧急扩容8轮;救市了!美联储柯林斯:预计未来将进一步逐步降息;知情人士:宁德时代计划最快下月初重启位于宜春的一座重要锂矿;黄仁勋:太难了 做得好是AI泡沫 一点点不及预期整个世界就会崩溃
周末彻底安静下来了,要么是骂的要么是说不出话的,不敢睁开眼希望是我的错觉,不打开账户就不亏。
指数上,指数全员破位,全都是跳空低开低走,在这个位置形成比较大的压力位,但是这种大跌打散了市场原有的结构之后又会逐渐形成新的秩序,形成筹码再分配,但这一切都是要等企稳之后再考虑的事情。
情绪上,实际上这里已经是退潮的第四天了,而且是想退潮两天然后企稳一天,周五又接了个反杀,这个反杀还触发了量化的集体卖盘,属于大冰点信号,明天如果盘中再杀一次就又会触发抄底盘,当然也可能直接就开始抢修复了,总的来说这里是要见底的,量化使然。
指数集体破位,加上这里情绪退潮第四天还是加速杀,所以卖盘涌出也会导致接下来的卖盘枯竭,这种时候就是不知道抄底什么的时候就去抄一些指数ETF,做个短线的性价比还是比较高的;
AI应用周末讨论度比较高,但是个人认为国内能蹭的上还是谷歌相关的硬件品种,软件类的当题材还行,逻辑上基本都不能多想一步,不过AI应用已经逐渐要被逼到AI时代的台前了,一座金山如果只有卖铲子的再说能挖多少多少金子而没有实际上的人来印证,那么就真成骗局了,不过好在谷歌在AI应用上已经搭好了一个台子,这个台子未来还可能越来越大。
1
周末重要消息点评
1、国内首条大容量全固态电池产线建成 电车续航有望从500公里达1000公里以上
据央视新闻报道,日前,广汽集团已建成国内首条大容量全固态电池产线,目前正在小批量测试生产。全固态电池和传统锂离子电池相比,最大的优势在于里面没有任何液体,而是全固态物质,全固态电池让未来的新能源汽车跑得更远,更加安全。相较于传统湿法工艺面容量不到5毫安时每平方厘米的情况,如今通过技术改进,面容量最高可达7.7毫安时每平方厘米。如此一来,所生产的电池能量密度更高,装载到车辆上后,续航里程也将大幅延长。全固态电池采用固态电解质,其最大的优势在于出色的耐热性,能够承受三四百摄氏度以上的高温,而传统液态电解液仅能承受一百多摄氏度至不到两百摄氏度的高温。生产线有了技术突破,下一步就是产业化承接落地。广汽集团成功建成了国内首条大容量全固态电池产线,在行业内率先具备了60安时以上车规级全固态电池的批量量产能力。广汽集团相关人员介绍称,现在开发的全固态电池的能量密度比现有的电池能量密度高了接近一倍。500公里以上续航的车使用之后达到1000公里以上的续航。按照计划是2026年可以进行小批量的装车实验,2027年到2030年期间,可以逐步地进行批量生产。(央视)
2、消息称美政府考虑允许英伟达向中国出售H200人工智能芯片 讨论仍处初步阶段
据知情人士透露,美国政府内部正就是否允许英伟达向中国市场出口其H200人工智能芯片展开早期讨论。这一潜在举措如最终落实,将成为全球市值最高科技企业的一项重大利好。消息人士称,总统特朗普团队近日就H200芯片出口许可举行了多场内部会议。目前讨论仍处于初步阶段,并未做出最终决定。由于相关芯片受美国自2022年实施的出口管制限制,任何向中国出货的行为都需获得政府许可。尽管尚未定案,讨论本身已被视为政策思路的显著变化。外界认为,如政策放宽,将代表英伟达首席执行官黄仁勋近期游说行动取得重要进展。英伟达在声明中表示,目前的监管环境使公司无法在中国提供具有竞争力的数据中心解决方案,这让快速增长的海外竞争者获得更大的市场空间。公司强调,这并不影响其向美国客户的供货能力。知情人士称,部分美方官员将H200视为“折中方案”,相比Blackwell系列更容易在内部达成共识。(智通财经)
3、罕见!私募仓位再创年内新高
市场震荡不改私募加仓步伐。私募排排网最新统计数据显示,截至11月14日,股票私募仓位指数升至81%以上,再创年内新高,且连续三周站上80%大关。分策略来看,百亿级私募11月以来显著加仓,截至11月14日平均仓位升至87%以上。多位业内人士称,A股震荡不可避免,但是伴随着企业业绩逐步兑现,居民资产重新配置趋势愈演愈烈,中国权益资产性价比将进一步显现,震荡反而创造了加仓机会。(上证报)

4、国产GPU巨头摩尔线程来了!年内第一高价股
根据目前的发行安排,下周有2只新股申购,均为科创板新股。从日程安排看,下周一(11月24日)可申购摩尔线程,下周五(11月28日)可申购百奥赛图。摩尔线程是国产GPU龙头,上市后将成为“国产GPU第一股”。摩尔线程的发行价为114.28元/股,是今年以来发行价最高的新股,中一签需缴款57140元。摩尔线程的网上发行申购上限为11000股,顶格申购需配沪市市值11万元。
摩尔线程本次公开发行股票数量为7000万股,预计募集资金总额为80亿元。这意味着,摩尔线程将成为今年以来A股第二大IPO项目,仅次于7月16日在沪市主板上市的华电新能(募资总额181.71亿元)。摩尔线程本次发行后总股本为4.7亿股,按114.28元/股的发行价计算,上市时总市值将达537亿元。招股书显示,摩尔线程主要从事GPU(图形处理芯片)及相关产品的研发、设计和销售。截至招股书公告日,摩尔线程尚未盈利。(中证报)

5、12名票委已有5人倾向“不降息” 市场为美联储票委“计票”
美联储内部分歧在12月政策会议前加剧,主席鲍威尔保持沉默之际,投票委员会成员立场出现明显分化。纽约联储主席威廉姆斯周五发出支持降息信号,而此前已有多位政策制定者倾向不降息。这一表态提升了市场对12月降息的预期,联邦基金期货显示的降息概率从低于30%反弹至60%以上。
自10月29日政策会议以来,鲍威尔本人尚未公开发言。目前12名有投票权的联邦公开市场委员会成员中,已有5人表态倾向维持利率不变,几乎形成势均力敌的局面,这意味着无论12月10日做出何种决定,都可能出现反对票。这一局面凸显出美联储在支持疲弱劳动力市场与遏制通胀之间的两难处境。政府关闭导致关键经济数据发布延迟,进一步增加了政策制定的复杂性。(华尔街见闻)
6、日本发出“最强烈警告”!高市妄为之“祸”来了:日元和债券本周遭抛售 经济时隔6个季度再次萎缩
据媒体21日报道,最近日元对美元持续快速贬值,日本财务大臣片山皋月在21日的讲话中称,目前日元对美元的走势“非常单向且急速”,她对此深表忧虑。媒体21日报道称,片山皋月这番表态是日元贬值以来的“最强烈警告”。
21日当天,日本政府举行临时内阁会议,敲定了规模约为21.3万亿日元、约合人民币9656亿元的综合经济对策,其中2025年度补充预算一般会计支出创下了自2022年以来的新高。对此次日本政府创纪录的补充预算规模,有日本东京市民质疑,怀疑政府的预算无法落实到民众身上,即便规模再高也只是空耗资金。当前,日元与日本债券的抛售热潮,已经展现了市场对高市早苗的不信任。此外,日本内阁府本月17日公布,2025年三季度日本实际国内生产总值(GDP)较上季度减少0.4%,按年率计算下降1.8%,自2024年第一季度以来时隔6个季度再次出现负增长。(每经)
7、狂砸30万亿韩元!SK海力士押注AI内存超级周期:DRAM扩产800%
在AI内存需求的强力驱动下,SK海力士抛出震撼全球半导体业的扩产计划:明年将第六代10纳米DRAM月产能从当前的2万片300mm晶圆,一举飙升至16-19万片,8-9倍的增幅不仅创下尖端制程扩产的纪录,更标志着行业资源向核心技术节点的集中倾斜。
30万亿韩元的年度设施投资计划(较今年25万亿大幅增长),彰显SK海力士对AI内存超级周期的绝对信心。市场机构已给出乐观预判:其2025年营业利润将突破70万亿韩元,创下历史新高。其中HBM业务单板块就将贡献约25万亿韩元利润,较今年17万亿增长近50%;通用DRAM则借价格上涨与产能释放持续放量。(第一闪存)
8、两大赛道传来利好!我国启动卫星物联网业务商用试验、福建漳州核电2号机组首次并网成功
卫星物联网、核电领域均有利好消息传出!11月22日,在2025中国5G+工业互联网大会上,工业和信息化部正式启动卫星物联网业务商用试验。此次开展卫星物联网商用试验,支持符合要求的企业依法依规开展卫星物联网业务,旨在进一步激发民营经济活力,支持商业航天安全健康发展,促进实体经济和数字经济深度融合,服务制造强国、航天强国、网络强国、数字中国建设。
据中核集团消息,11月22日9时32分,中核集团旗下中国核电投资控股的漳州核电2号机组首次并网成功,正式向电网送出第一度电。至此,“华龙一号”批量化建设一期工程两台机组全部并网发电,为国家能源结构优化、实现“双碳”目标做出新的贡献。(券商中国)
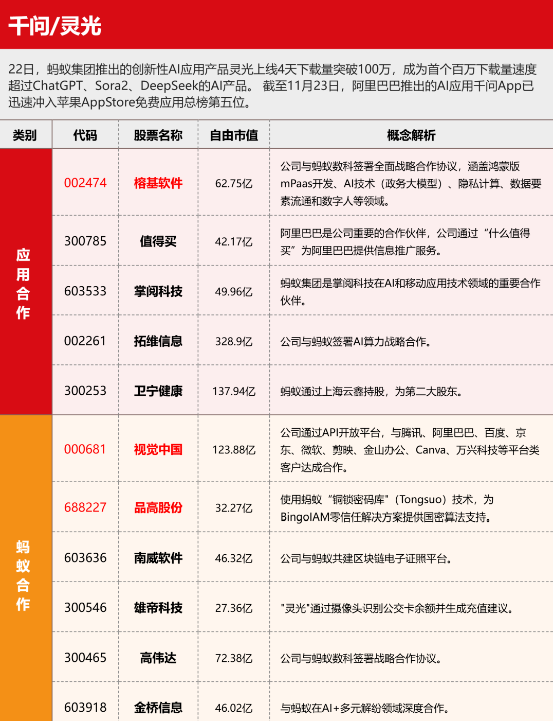
9、火了!国产AI应用蚂蚁“灵光”4天下载量破100万 已紧急扩容8轮
中国AI再次跑出加速度!从年初的DeepSeek到混元、豆包等,如今“灵光”火了!11月22日,蚂蚁灵光App上线4天下载量突破100万次,冲上App Store中国区免费榜第六。灵光首个百万下载速度超过ChatGPT、Sora2、DeepSeek等全球主流AI产品,成为2025年底表现最亮眼的一款通用AI助手。
据移动应用分析机构数据,ChatGPT上线首周下载量为60.6万次,Sora2破百万用了5天。灵光将这一进程压缩至4天。灵光是蚂蚁集团发布的全模态通用AI助手,首批上线“灵光对话”、“灵光闪应用”、“灵光开眼”三大功能。据了解,上线仅4天,灵光已紧急扩容8轮,重点保障“灵光闪应用”功能。据蚂蚁集团CTO何征宇透露,近期就连马云也罕见现身蚂蚁园区,鼓励团队“要往前冲”。(证券时报)
10、救市了!美联储柯林斯:预计未来将进一步逐步降息
美联储“三把手”威廉姆斯:仍认为近期存在降息空间。
美联储威廉姆斯表示,关税推高了物价,但预计不会导致持续通胀;鉴于当前政策略显紧缩,美联储在近期仍可降息。美联储柯林斯表示,美国通胀率仍处于高位,失业率仍相对较低,预计未来将进一步逐步降息。
评:美股只大跌一天,美联储就出来改口“救市”。两大官员发声,存在进一步降息空间!消息一出,12月降息概率提高至68%,前一天还是27%。
不得不说,老美预期管理有一套,难怪能维持十几年的慢牛。这是值得我们学习的,不应该再一涨破4000点就恐高,一出现妖股就停牌!
不过,美股大概率是弱反弹,不用期待过高,但好歹稳住了。而且后面还有特朗普呢,老川很久没对美股说话了,搞不好在憋什么大招。毕竟,真正的股神不研究K线,而是自己画K线。
美股要反弹的话,下周A股也要喘一口气了。系统性风险暂时解除,下周理应要反弹的!
看到一个观点说,A股花了大半年走成了美股化的样子,这一回头发现美股却开始A股化了,把我们高开低走的绝活学走了。这世界果然是一个巨大的草台班子啊!
12、知情人士:宁德时代计划最快下月初重启位于宜春的一座重要锂矿
据知情人士透露,宁德时代已制定初步计划,拟于12月初重启枧下窝矿区。公司已要求供应商和合作伙伴备妥设备、化学品及工人,并通知了从该矿获取原料的精炼商。公司计划可能存在变数,目前仍在等待主管部门的批准。
评:周五锂电股被暴击,主要有两个利空,一是碳酸锂期货手续费提升,碳酸锂期货一度逼近跌停;二是传闻宁德的锂矿要复工了!
为什么宁德时代要急着重启矿?当前碳酸锂价格达到10万元,这个宜春锂矿就有利可图了。而且锂矿供应端增加,有望抑制锂价的“紧平衡”,价格不要涨那么快。
但这个更多是情绪上的,真正击垮锂电板块的,是行情退潮+机构们获利的兑现。现在资金的拥挤度,电新板块从18%涨到38%了,说明新能源短期过热了!成为了机构年底保业绩兑现利润的牺牲品。
但本波的急杀,应该不会改变锂电行业业绩反转的趋势。只不过股价走的有点快,天齐赣锋这一波翻倍还多,后面应该要震荡一阵子了。
13、黄仁勋:太难了 做得好是AI泡沫 一点点不及预期整个世界就会崩溃
全球市场陷入“AI泡沫”争论之际,即便是最成功的英伟达也如履薄冰。周五消息,英伟达CEO黄仁勋在周四的内部会议上坦言,尽管公司交出了"令人难以置信的"成绩单,但"市场并不领情"!他直言:"如果我们交出糟糕的季报,哪怕只是差一点点,看起来有一点点不稳,整个世界就会崩溃"。
评:市场为啥对英伟达不领情?因为人工智能是不是泡沫,不在英伟达,而在OpenAI。OpenAI已经砸出去1.4万亿美元的订单,资金非常紧张,属于北美AI产业链上最脆弱的一环。一旦后续收入跟不上,很容易发生现金流断裂,这才是市场当下最担心的!
英伟达的问题,你业绩再好,本质上还是个卖铲子的。而且涨的太多了,一度5万亿美元的市值,2020至涨了40倍!等到泡沫破裂,就会知道5万亿是个多么惊人的数字了。
美股现在的两大问题,一是美联储12月降息预期大幅降温,二是AI泡沫论再度传播。但有点过度恐慌,这两个短期没什么大问题,现在更多是杀情绪!
之前说过,美国AI泡沫不会这么快破裂,最起码等到川普明年中期选举。在美联储救市+特朗普下场护盘前,美股危机还是可控的!因为还有不少大招可以用呢。
2
市场点评
周末发酵题材最全梳理!
]article_adlist-->1、科技
(1)21日,华为发布Flex:ai AI容器技术,实现单卡同时承载多个AI工作负载。
(2)据多名知情人士透露,谷歌云AI基础设施负责人Amin Vahdat在11月6日的全员大会上直言,谷歌必须“每6个月将算力容量翻倍”,未来4到5年的总体目标是实现“1000倍能力提升” 。
(3)路透社21日援引消息透露,特朗普政府正考虑批准向中国出口美国芯片制造商英伟达的H200人工智能芯片。
(4)22日,蚂蚁集团推出的创新性AI应用产品灵光上线4天下载量突破100万,成为首个百万下载量速度超过ChatGPT、Sora2、DeepSeek的AI产品。
千问/灵光概念股:

其它题材梳理解读
1、中日
(1)高市早苗称台湾问题立场没有改变,外交部:日方应立即收回错误言论。
(2)中国军号海外账号再发视频,并配文“Wait for the EastWind”(等待“东风”)。
(3)21日,中国驻日大使馆在社交平台X用中日双语发帖:《联合国宪章》专门设立敌国条款,规定德、意、日等法西斯或军国主义国家的任何一国有再次实施侵略政策的任何步骤,中、法、苏、英、美等联合国创始成员国有权对其直接实施军事行动,无须安理会授权。
(4)高市早苗向战死二战日军献花。
(5)中方就高市错误言行致函古特雷斯,该函将作为联大正式文件向全体会员国散发。
(6)中方告知联合国:如日方胆敢武力介入台海局势,中方将行使自卫权。
(7)中国航司大面积取消日本航班。
(8)政事儿发布视频称:日本首相车牌号是3777,与“七七事变”时间完全一致。
(9)据中国海事局网站消息,大连海事局发布航行警告,11月23日16时至12月7日16时,渤海海峡黄海北部部分水域范围内执行军事任务,禁止驶入。
2、俄乌
(1)美国阿克西奥斯新闻网站20日发布特朗普政府起草的结束俄乌冲突28点新计划草案的完整内容,要点包括俄罗斯与乌克兰和欧洲缔结互不侵犯协议,乌克兰承诺不加入北约等。
(2)据央视新闻消息,当地时间21日,总台记者自乌克兰方面了解到,如果乌克兰不在11月27日前签署美国提出的结束俄乌冲突新计划草案(即所谓“和平计划”),美国威胁将停止武器供应和情报共享。
(3)欧洲理事会、欧盟委员会、德国、法国、加拿大、爱尔兰、意大利、西班牙、荷兰、英国、挪威、芬兰等多方22日发表联合声明,认为美方就结束俄乌冲突提出的“28点”新计划可以作为基础,但仍需要额外的工作。
补充
1、医药:21日,美国制药巨头礼来公司市值突破1万亿美元,成为全球首家达成这一成就的制药公司。
2、流感:日本流感疫情蔓延,全国半数地区达“警报”级别。
3、光刻机:如图,近日该公司门头挂彩引人猜测。
3
下周财经日历

▼宏观数据













▼限售解禁



▼市场资金



▼全球央行利率



4
市场要闻
宏观经济
]article_adlist-->外交部:日方如真心想发展中日战略互惠关系 就应立即收回错误言论
毛宁表示,日本首相高市早苗公然发表涉台错误言论,暗示武力介入台海的可能性,激起了中国人民的公愤和谴责,中方对此坚决反对。日方如果真心想发展中日战略互惠关系,构建契合新时代要求的建设性、稳定的中日关系,就应该恪守中日四个政治文件精神和所作的政治承诺,立即收回错误言论,切实把对华承诺体现在实际行动上。
两部门:储蓄国债(电子式)纳入个人养老金产品范围
财政部和中国人民银行日前发布的《关于储蓄国债(电子式)纳入个人养老金产品范围有关事宜的通知》提出,为支持多层次多支柱养老保险体系发展,将储蓄国债(电子式)纳入个人养老金产品范围。
全球市场
]article_adlist-->道指涨超1% 纳指、标普涨近1% 热门中概股多数上涨
美股三大指数11月21日收盘全线上涨。截至收盘,道琼斯工业平均指数比前一交易日上涨493.15点,收于46245.41点,涨幅为1.08%;标准普尔500种股票指数上涨64.23点,收于6602.99点,涨幅为0.98%;纳斯达克综合指数上涨195.03点,收于22273.08点,涨幅为0.88%。本周,纳指累跌2.74%,标普500指数累跌1.95%,道指累跌1.91%。
美联储三把手“放鸽” 12月降息预期明显升温
美国纽约联储银行主席威廉姆斯于美东时间11月21日表示,随着劳动力市场的下行风险已经增强,而通胀面临的上行风险有所缓解,美联储在近期仍有进一步降息的空间。威廉姆斯是联邦公开市场委员会(FOMC)的永久票委,倡导刺激政策,同时关注通胀高企与人工智能推动的市场过度投资风险。他在最新演讲中指出,美国的货币政策目前处于温和紧缩状态。
美乌将在瑞士举行会谈
乌克兰总统办公室22日通报称,乌克兰代表团将参加在瑞士举行的新一轮关于美国“和平计划”结束冲突条款的谈判。通报称,乌克兰总统泽连斯基已批准了代表团成员和谈判决定,预计将以最大速度进行建设性工作,以实现真正的和平。据悉,乌克兰代表团团长为乌总统办公室主任叶尔马克。
金融资本
]article_adlist-->16只硬科技主题基金同日获批 增量资金来了
11月21日,16只硬科技主题基金同日获批,包括首批7只科创创业人工智能ETF、3只科创板芯片ETF、4只科创板芯片设计主题ETF,以及2只科技主题主动权益类基金,涉及易方达基金、广发基金、景顺长城基金、摩根资产管理、华宝基金、天弘基金等多家基金管理人。
比特币突然爆发!超17万人爆仓!美联储降息风向又变了?
周末,比特币突然爆发,涨至84000美元附近。由于剧烈震荡,据CoinGlass数据显示,近24小时内,加密货币共有超17万人爆仓。近期下跌幅度过大,比特币短期之内或迎来反弹。今年以来,比特币一度涨至126000美元以上,而目前价格不到84000美元,回调幅度巨大。
大跌之下 766亿资金借ETF“越跌越买” 基金公司火线解读
基金公司认为,美联储降息预期降温、AI产业链出现分歧等内外因素共振导致了此次调整。投资者再次通过ETF“越跌越买”,资金大力抄底。ETF数据显示,11月17日-21日,全市场剔除债券ETF之后,权益类ETF合计净流入766.16亿元,仅11月21日当天,资金流向权益ETF达414亿元。
创业板指一周跌没6%!券商研判:中期调整已至 长期慢牛未改
上周,A股市场整体表现疲软,主要指数深度回调。其中,创业板指一周跌幅达6.15%,并11月21日失守3000点整数关口,单日跌幅为4.02%,报收2920.08点。科创50和深证成指一周跌幅均超5%,上证指数也下跌了3.90%,于11月21日跌穿3850点。
产业经济
]article_adlist-->中美大消息!美国政府正考虑允许英伟达对华出售H200芯片
英伟达突然传来重磅消息。据最新消息,美国政府正考虑允许英伟达向中国出售H200人工智能(AI)芯片。美媒报道称,这一决定得益于中美双边关系缓和,这为美国先进技术对华出口提供前景。
周末利好!两大重磅来袭!我国启动卫星物联网业务商用试验
卫星物联网、核电领域均有利好消息传出!工业和信息化部11月22日宣布,我国卫星物联网业务商用试验正式启动。同日,全球最大“华龙一号”核电基地——福建漳州核电2号机组首次并网成功。
买房遭遇“一房多卖”、被收代办费?北京拟修订商品房销售合同
时隔8年,《北京市商品房预售合同》《北京市商品房现房买卖合同》即将迎来新示范文本。11月21日,新京报记者获悉,北京市住房和城乡建设委员会会同北京市市场监督管理局对两份合同进行了修订,并面向社会公开征求意见。
公司聚焦
]article_adlist-->上交所:本周对合富中国等严重异常波动股票进行重点监控
上市公司监管2025年11月17日至2025年11月21日,上交所公司监管部门共发送监管函件6份,其中监管问询函1份、监管工作函5份;通过事中事后监管,要求上市公司披露补充、更正类公告0份。同时,加大信息披露和股价异常的联动监管,针对公司披露敏感信息或股价发生明显异常的,提请启动内幕交易、异常交易核查20单。
明日申购!“国产GPU第一股”来了
A股打新投资者注意啦!根据目前发行安排,下周有2只新股可申购。具体来看,11月24日可申购上交所科创板新股摩尔线程,11月28日可申购上交所科创板新股百奥赛图。摩尔线程的申购代码是787795,发行价为114.28元/股,此次发行总数为7000万股,其中网上发行数量为1120万股。
华为发布AI领域突破性技术Flex:ai 大幅提升算力资源利用率
据华为介绍,Flex:ai通过算力切分技术,将单张GPU(图形处理器)/NPU(神经网络处理器)算力卡切分为多份虚拟算力单元,切分粒度精准至10%。此技术实现了单卡同时承载多个AI工作负载,在无法充分利用整卡算力的AI工作负载场景下,算力资源平均利用率可提升30%。
黄仁勋被曝在内部大倒苦水:市场未充分认识到英伟达的优秀
伴随着英伟达发布财报后股价“高台跳水”的冲击,周五亚洲市场迎来集体调整,三星电子、软银集团、铠侠控股、东京电子等“AI产业链”知名牛股集体大跌。最新消息也显示,面对发布亮眼财报后不涨反跌的现实,英伟达掌门黄仁勋也忍不住在内部全员大会上狠狠吐槽了一番,特别强调“市场并未充分认识到(英伟达)那令人难以置信的季度表现”。
公司消息
]article_adlist-->*ST三圣(维权):重整计划获法院裁定批准
三维时空与海康威视签订战略合作协议
中金岭南:收购控股子公司少数股东股权
宁德时代与上汽商用车达成深度战略合作
禾盛新材:摩尔智芯将成为公司控股股东
天海防务:股东长城资产拟减持不超1%股份
佳华科技:拟购买数盾科技控股权 股票停牌
安达智能:股东易指通拟减持不超2.74%股份
寒武纪:设立募集资金专项账户并签订监管协议
贵阳银行:股东贵阳工投股权结构将发生重大变化
招商银行:招银金融资产投资有限公司获准开业
恒瑞医药与香港大中华癌病基金会签署合作协议
带状疱疹疫苗、九价HPV疫苗促销活动席卷多地
威海广泰:实际控制人李光太拟减持不超过2%股份
中科飞测首台晶圆平坦度测量设备出货HBM客户端
三只松鼠:首家生活馆从6月份开业至今市场反应良好
赛微电子:尚未与潜在交易对手方进行芯东来股权交割
嘉应制药(维权):公司及相关责任人收到《行政处罚决定书》
淮河能源:发行32.81亿股股份购买资产获中国证监会批复
天银机电:控股股东澜海瑞兴计划减持不超过3%公司股份
众生药业:控股子公司创新药昂拉地韦颗粒III期临床试验完成首例参与者入组
百利天恒:全球首创、新概念且唯一进入III期临床阶段的EGFR×HER3双抗ADC药物iza-bren药品上市申请已获受理
广立微:股东武岳峰亦合及其一致行动人拟合计减持不超2.2359%股份
山石网科:ASIC安全专用芯片预计2026年第一季度开始规模化销售
航天电器拟4659万元“包圆”子公司航电系统 无业绩承诺条款 后者上半年净利230万元
申菱环境:多项技术产品入选《制冷空调应用领域节能降碳技术、产品推荐目录》
碧桂园:广东证监局对腾越建筑及相关当事人采取出具警示函行政监管措施
视觉中国致歉:侵权涉案作品已于诉讼发生后在网站下架 侵权行为终止
科华数据:公司与阿里在数据中心业务(包括电源产品及液冷产品等)积极开展合作
贵阳银行一股东背景“升级”:贵阳工投拟从“市属”变“省属”
鼎泰高科公司目前与机器人相关的业务尚处于前期推进阶段
鹏辉能源:目前公司主要储能产品基本满产满销,相关产品价格较上半年有一定的上涨
航天电器:半导体测试、数据中心等领域相关产品已获得批量订单
长盈精密:国内品牌人形机器人已对接超过30家客户 收入会从明年一季度发货开始逐季释放
光库科技:拟购买苏州安捷讯光电科技股份有限公司99.97%股份 交易价格16.4亿元
提示:以上内容为个人观点,仅供参考,不构成投资建议。股市有风险,交易需谨慎!(相关信息来源央视新闻、证监会、IT之家、金石杂谈、金石随笔、钛媒体、新浪、界面、智通财经、工信部、财联社、财联社、21世纪经济报道、东方财富官网、同花顺财经等媒体如果涉及侵权,可以联系删除)
]article_adlist-->
海量资讯、精准解读,尽在新浪财经APP
富华优配提示:文章来自网络,不代表本站观点。